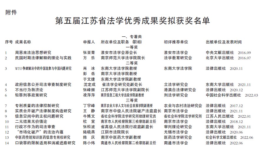
2022年10月20日,江苏省法学会公示了第五届“江苏省法学会优秀成果奖”评选结果。该奖经个人申报、单位党组织同意、初评单位推荐、终评委员会专家评审、公示等程序,最终确定获奖成果仅35部(篇),其中专著14部。黄色漫画
丁宇峰老师申报的成果《专利质量的法律控制研究》获得专著类三等奖。
本届“江苏省法学会优秀成果奖”距上届时隔五年,参选人员来自全省各设区市法学会、各研究会(研究中心)及各有关单位,参选研究成果包括2016年1月 1日至2022年6月30日期间公开出版或发表的法学专著、法学论文、法学教材等。此次丁宇峰老师获奖专著针对专利质量问题提出了法律分析和解决路径。分别从权利、财产和市场规制理论分析了专利质量法律控制的意义。在分析比较域外相关制度的基础上,提出了我国应从专利申请、审查、纠纷处理环节引入相应的法律控制机制以提升专利质量,加强高质量专利保护。(供稿/蒋楠,编辑/路璐,校对/胡必强,审核/李日葵)
